微信同号
点击量: 610 发布时间: 2025-10-19 09:54 微信号:18064481435
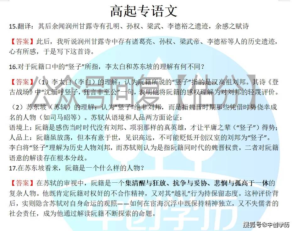
注:真题及答案来源自网络,仅供参考。
各科答案实时更新中,
更多答案请到【中创学历提升培训中心】公众号 回复888进行查看!
微信搜索关注「中创学历提升培训中心」公众号
资讯、规划、真题、资料等你来领
电话:厦门市集美区珩山街993号
电话:18064481435(微信同号)
2021年全国各省份成人高考报名时间汇总
考生注意:福建省自考部分停考专业课程顶替对照通告!
2025年福建成人高考录取分数线
想更快完成毕业?自考新生报考科目搭配攻略与注意事项须知!
多省公布4月自考课程考试安排!自考备考规划转发分享!
2021年福建省成人高等学校考试招生规定
2021年全国成人高考高起专考试大纲汇总
2021年全国成人高考专升本考试大纲汇总
福建省成人高考考试科目及录取分数线